BOXOFAST

Boxofast is an online grocery shopping and delivery platform. Groceries delivered to the doorstep are only a few taps away.

Designed by
Naina Mohanty

An e-Commerce Concept

Project Background

1

Boxofast is an application concept for ordering items ( like fresh farm fruits, vegetables, meat, and many more)
online whose target customers are people who want to order good and fresh grocery items online.

People usually love to shop from the local grocery stores to get fresh and farm products in India. But the usual way of shopping for grocery items has
changed due to pandemic as people are not allowed to go shopping like on a normal day.

To address this problem, I came up with is the idea of creating a responsive application from which customers can order their grocery items easily using this application( not only in pandemics but also on normal days).

4

My role in the project as a UX designer was to take ownership of complete responsive designs

Logo design, User research, User Personas, User journey,
Problem Statement, User Flow, Paper Sketch, Wireframe, Prototyping

Jan 2021 – March 2021

Empathize

User research

I conducted qualitative user interviews with various grocery shoppers to assist with gaining a better understanding and empathy for grocery shoppers. My pool of interviewees included users who currently use an online service and also people who still shop for groceries the traditional way.

Secondary Research

Since an e-Commerce grocery store is a relatively well-tread territory. I looked into digging into various online resources to find out what other research has been done in this area. This would be a way to help validate some of my findings from my interviews as well as uncover any other consumer behaviors I should be aware of, particularly for users already shopping for groceries online.

A substantial number of people are concerned with the quality of groceries being delivered.

Prices are a concern when some shop for groceries online, higher prices and shipping costs deter some from purchasing online.

Out of the people who do buy groceries online, most of them cite convenience and time saving as a major benefit in shopping for groceries.

Having control of picking out groceries is an advantage that traditional stores have over online services.

The young working professional is a huge demographic that drives online grocery shopping, with working long hours and valuing other parts of their lives.

User Research: Pain Points

Crowds at Grocery Stores.

Most of the users didn’t have online payment system.

Forgetting items to buy.

Difficult to track the total cost of the cart until checkout at counter

Define

Personas

Based on discussions with interview participants and secondary research, I was able to find the characteristics of a person who would serve as our main target user for Boxofast.

Pravash Behera is a Software Engineer who needs online grocery shopping for himself because Groceries are a chore for him and wishes the process of getting them would be fast and take up as little time as possible.

Empathy Mapping

To help synthesize my findings from research and to visualize myself in the shoes of my primary use for this project, I created an empathy map. This gave me a way to collect findings into one place and make my persona come to life.

Competitive audit

To see a set of baseline features boxofast online service would need, I analyzed competitors on their current features and services to identify which ones boxofast would need for analysis.

Storyboarding

To help visualize the problem and help a scenario where the digital experience for Boxofast fits into the life of our persona Pravash, I storyboarded a scenario that would demonstrate its value and place in solving Pravash pain points when it came to online grocery shopping.

Pravash wakes up at 7 am to get ready for work for his long day at the office. He has a meeting with upper management today and already overslept by 30 mins.

Being already 30 minutes behind, he quickly goes through his fridge to find some quick breakfast but realizes his fridge is completely empty. He makes a mental note to get groceries on the way home but unfortunately heads to work hungry.

Pravash gives a great presentation at work but realizes that the meeting went overtime and he’s behind in heads-down work time at his desk. He won’t have time to grab lunch.

Pravash decides to use Boxofast since he won’t get out of the office until 6 pm and doesn’t want to waste time at the grocery store to pick up groceries. Boxofast allows him to order that Biriyani recipe he was craving in a few easy steps and delivers all the ingredients to his house.

Pravash gets home that night and finds Boxofast has already dropped off his ingredients for dinner and is ready to cook.

With Boxofast delivering all of his food, Boxofast can head straight to the kitchen to cook his favorite biriyani meal.

As Pravash is finishing up his dinner, he is reminded on his phone that his friends are coming over tonight to hang out. He realizes that he’s out of drinks and snacks.
His friends are coming over at 9 and don’t have time to wait in line and deal with possible crowds at the score.

Pravash remembers that he can order whatever he needs on Boxofast and
picked and picked it up within an hour.
This allows him to get what he needs quickly and just in time before his friends come over.

After ordering on boxofast, Pravash gets to the store and finds his order all ready to be picked up and is already
paid for.

Pravash gets home just in time to catch up with his friends and unwind at end of his long work week.

Ideate

Site Map

Here a site map was created to help me visualize the product and construct an information architecture that makes sense from an organizational standpoint and the standpoint of a grocery shopper.

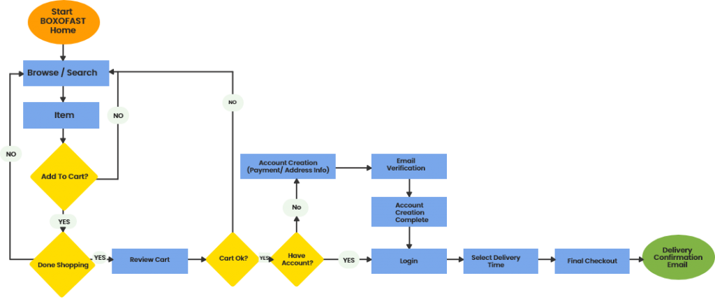
User Flows

I then created user flows to visualize a typical grocery shopper workflow that would be used during a round of grocery shopping.

Prototype

Test

Affinity Mapping

After testing my initial prototype with 5 users I created an affinity diagram to use as a tool to gather all my findings and identify areas of improvement and actionable next steps for the subsequent versions of the UI.

Low-fidelity prototype

I have sketched many screens with different layout, structures and elements and from that I had to choose the best fit screens that will be seen great in digital screens. I have come up with the best solutions, that will solve the pain points of users.

Mockup

Responsive Design

To empathise with the users, we also create empathy maps and user journey map to dig deeper into each stage that our personas go through while browsing the artwork.

Takeaways

Working on an individual concept project with
a time constraint was a bit of a challenge for
me. It limited me from intensive research but I
did just the right amount of research to make an app that would impact the user’s daily lives.
The problem which I chose is a part of people’s lives today in one way or the other.

Time constraints tough me to work in a certain amount of time by taking my self-made deadlines seriously. I tried my best to implement most of the UX processes instead of just focusing on fancy UI’s

Next steps

Allows people to easily search by speaking a query in mic.

Trying to validate whether the pain points of the users have been addressed effectively or not.

Collecting more and more feedbacks, exploring the use cases, and brainstorm ideas of any other features that get highlighted from feedbacks.

Awesome! Your effort on going through my presentation is really appreciable

federica-galli-571119-unsplash.jpg

To connect with me drop me a mail on

Email id : wizartsy@gmail.com